為什么要注冊開曼基金會,有哪些好處?
時間:2019-05-05??文章來源:公司注冊??作者:佰匯康
目前比較火的區塊鏈行業要想發行貨幣,就得通過注冊基金會這種非盈利機構來發幣,那么為什么要注冊開曼基金會,有哪些好處呢?
大家都知道新加坡、瑞士等地都可以注冊基金會,那么開曼基金會相對于其他兩個有哪些的優勢呢?
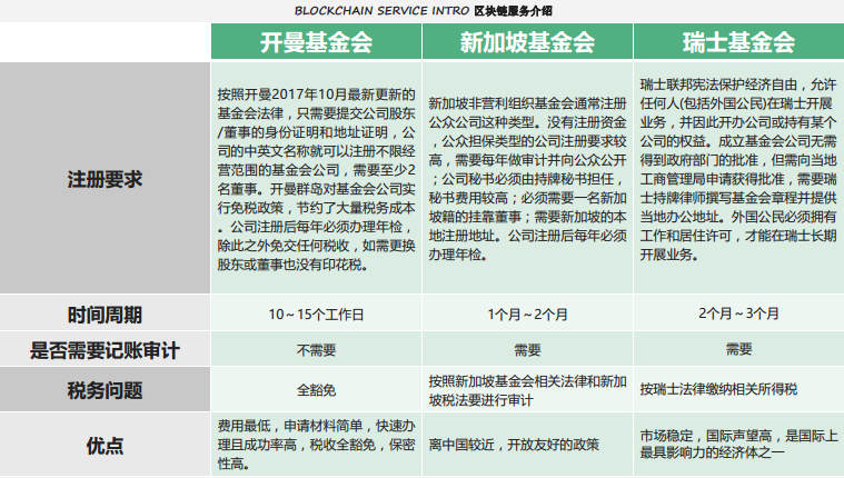
一、注冊要求:按照開曼2017年10月最新更新的基金會法律,只需要提交公司股東/董事的身份證明和地址證明,公司的中英文名稱就可以注冊不限經營范圍的基金會公司,需要至少2名董事。開曼群島對基金會公司實行免稅政策,節約了大量稅務成本。公司注冊后每年必須辦理年檢,除此之外免交任何稅收,如需更換股東或董事也沒有印花稅。
二、時間周期:10-15個工作日
三、是否需要記賬審計:不需要
四、開曼基金會稅務問題:全豁免
五、開曼基金會優點:費用最低,申請材料簡單,快速辦理且成功率高,稅收全豁免,保密性高。

以上就是注冊開曼基金會的好處。如果您還有疑問的話,可以咨詢佰匯康在線客服。
推薦閱讀:薩摩亞群島公司注冊
標題:為什么要注冊開曼基金會,有哪些好處?
地址:http://www.www.100lym.cn/szgszc/169.html
香港公司轉讓:http://www.baihuikangjt.com/col.jsp?id=116
公司注冊:http://www.bhkgj.com/
相關文章推薦:
·為什么越來越多做貿易的選擇在新加坡注冊公司?
·新加坡公司成立后,年審需要注意哪些問題?
·不同行業之間如何選擇離岸注冊地?
·在柬埔寨注冊公司的利好政策有哪些?
·注冊美國公司不同的州之間的區別在哪?
·中國居民赴韓國投資注冊公司的轉讓定價指南




